2023年5月2日,贝博体育官网 董爱武团队于New Phytologist期刊,在线发表了题为“Histone chaperones AtChz1A and AtChz1B are required for H2A.Z deposition and interact with the SWR1 chromatin-remodeling complex in Arabidopsis thaliana”的研究论文,揭示了拟南芥组蛋白分子伴侣AtChz1A和AtChz1B通过与染色质重塑复合体SWR1相互作用,促进组蛋白变体H2A.Z掺入染色质的分子机制。
真核生物经典组蛋白具有高度保守性,在细胞周期的S期特异表达并伴随DNA复制掺入染色质。组蛋白变体不同于经典组蛋白,在细胞周期的不同时期均可表达并以不依赖DNA复制的方式掺入染色质。组蛋白变体H2A.Z在转录调控、染色体稳定性维持、DNA修复与重组、植物免疫应答等多个生物学过程中发挥重要作用,因此研究H2A.Z掺入染色质的调控机制具有重要的生物学意义。
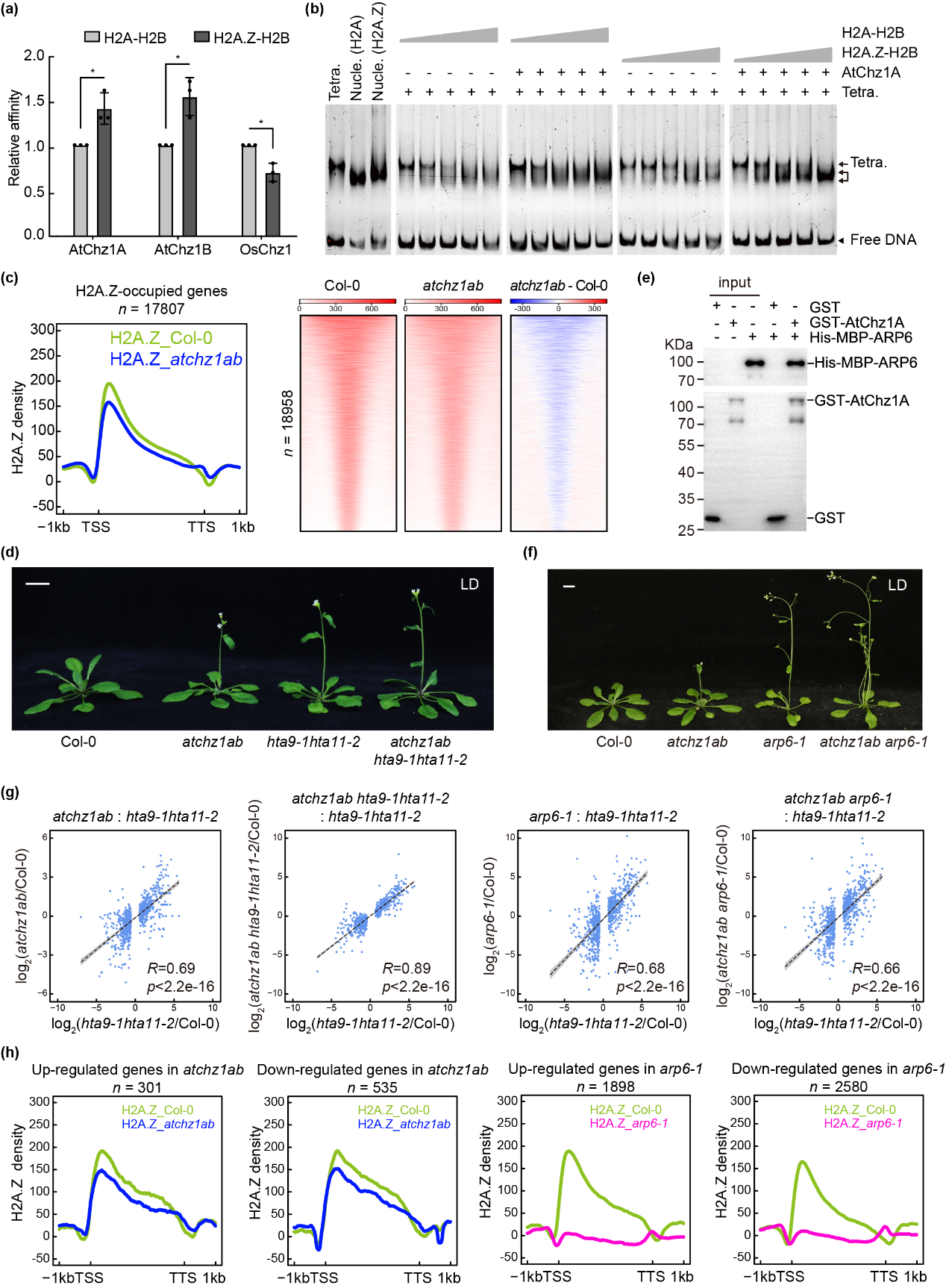
研究发现拟南芥AtChz1A/B对H2A.Z-H2B二聚体有较强的结合能力,并具有体外核小体组装活性,证明AtChz1A/B具有组蛋白分子伴侣活性。同时缺失AtChz1A/B的双突变体atchz1ab与H2A.Z缺失突变体hta9-1hta11-2表现出类似的早花及花器官发育缺陷的表型。体内、体外结合实验显示AtChz1A与SWR1复合物成员ARP6存在直接相互作用。RNA-seq分析显示:atchz1ab,arp6, atchz1ab arp6突变体中的差异表达基因与hta9-1hta11-2突变体具有较高的相关性和变化一致性,提示AtChz1A/B和ARP6在基于H2A.Z的转录调控中发挥功能。ChIP-seq分析显示:与野生型相比,双突变体atchz1ab中H2A.Z在全基因组的分布减少,而且atchz1ab中H2A.Z下调的基因几乎完全包含于arp6-1突变体中,说明AtChz1A/B促进H2A.Z掺入染色质依赖于ARP6,也就是SWR1复合体。
董爱武团队的博士研究生吴佳炳和杨悦为该论文的共同第一作者,复旦大学董爱武教授和法国科学研究中心植物分子生物学研究所沈文辉教授为共同通讯作者。上述研究工作得到了国家自然科学基金、复旦大学遗传工程国家重点实验室的资助。
全文链接://doi.org/10.1111/nph.18940

(a) AtChz1A/B对H2A.Z-H2B具有较强的结合能力
(b) AtChz1A促进核小体组装
(c) AtChz1A/B缺失导致全基因组H2A.Z分布减少
(d) AtChz1A/B缺失及H2A.Z下调引起相似的早花表型
(e) AtChz1A与ARP6的相互作用
(f) atchz1ab与arp6-1的遗传分析
