2023年6月7日,贝博体育官网 及遗传国重室的常芳团队联合清华大学柴继杰团队在Nature Communications《自然通讯》在线发表了题为“PXL1 and SERKs act as receptor-coreceptor complex for the CLE19 peptide to regulate pollen development”(PXL1和SERKs作为受体-共受体复合物介导CLE19小肽信号而调控花粉发育)的研究论文。该研究以拟南芥花药为模式系统,通过一系列实验证实了PXL1-SERKs是细胞外小肽CLE19的受体-共受体,揭示了该模块介导小孢子-花药壁体细胞间信号交流,进而维持花粉育性的分子机制。

细胞间通讯对于动
物不同细胞类型和组织的生长、发育、繁殖以及环境适应性至关重要。在植物中,分泌型小肽是介导这种细胞间通讯的主要信号,但目前只对少数小肽及其受体进行了功能及信号传导机制研究。胞外小肽CLE19作为胞间信号分子广泛参与了拟南芥花粉发育、胚胎发育、根分生组织维持等发育过程,但其跨膜信号传导机制一直不清楚。
花粉作为被子植物的雄配子体,对植物有性生殖至关重要。正常的花粉发育受到环境和自身信号的双重调控。绒毡层是花药壁紧挨小孢子的一层体细胞,为小孢子提供必要的花粉壁前体物质,对维持正常花粉育性至关重要。长期以来的观点一直认为绒毡层和小孢子之间存在着除营养输出以外的其它信号交流,但一直未能揭示介导该细胞信号交流的胞间信号和膜受体。常芳课题组长期关注植物生殖与环境适应性机制,其团队前期发现,绒毡层门控转录因子DYT1与其下游bHLH转录因子通过“前馈”和“正反馈”环路精准迅速放大绒毡层与花粉壁前提物质合成途径相关的转录网络,而小孢子表达的CLE19及同源多肽则作“刹车”信号,通过未知的跨膜信号转导来抑制该绒毡层转录网络,从而将花粉壁发育维持在正常状态。
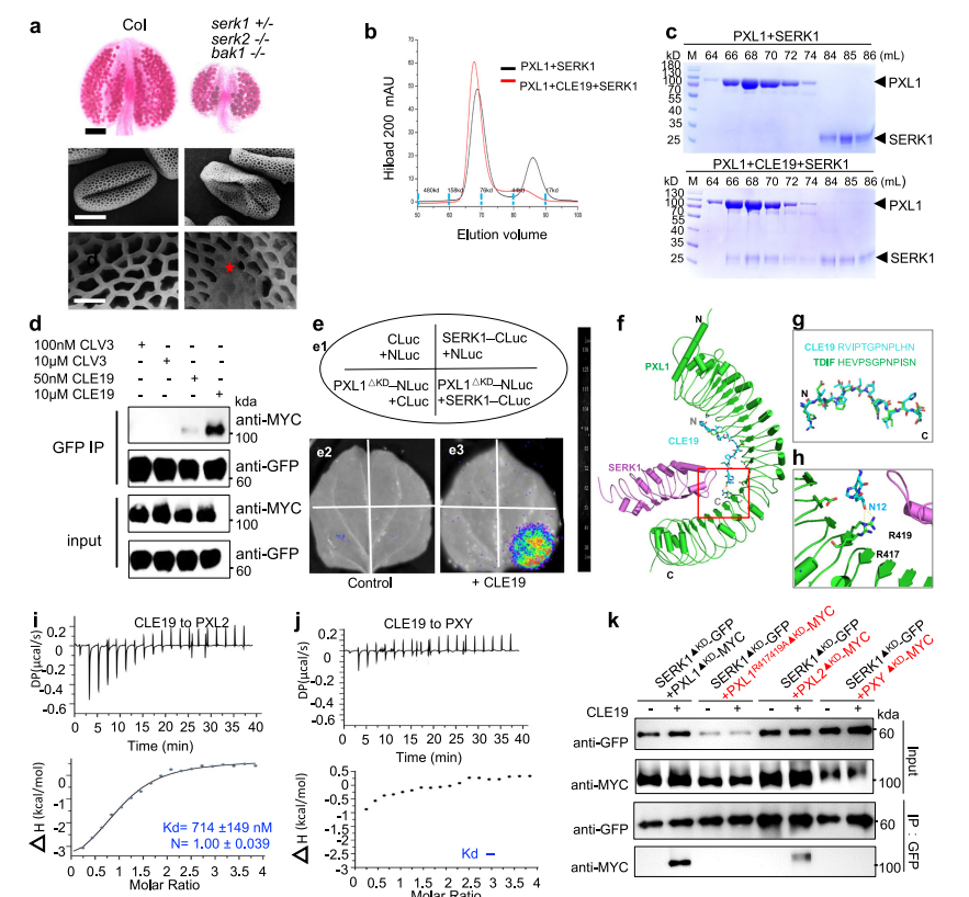
在此基础上,最新发表的这篇研究阐明了CLE19直接与PXL1的胞外LRR结构域相互作用,诱导PXL1磷酸化;并促进PXL1与SERKs共受体的相互作用及交互磷酸化,从而顺利将细胞间信号转化为胞内信号,最终保障花粉正常发育。本研究找到了CLE19信号长期以来未知的受体,阐明了PXL1受体接收CLE19小肽信号的关键结构域和核心氨基酸位点,同时为配子体协调其外界孢子体组织进行发育的分子机制提供了新思路。此外,该研究还表明了植物同一LRR受体激酶可以在不同组织中作为不同胞外小肽信号的受体,从而调控多个生理过程。

图1. PXL1识别CLE19小肽调控花粉发育

图2. SERKs作为PXL1共受体识别CLE19小肽调控花粉发育
复旦大学常芳教授团队的余英博士(现复旦大学博士后)、清华大学柴继杰团队的宋文博士(现中国农业大学教授)和翟诺博士研究生为论文的共同第一作者,复旦大学常芳教授为通讯作者,复旦大学为第一单位。清华大学柴继杰教授和美国宾州州立大学马红教授参与了该研究。上述研究工作得到了科技部重点研发计划、国家自然科学基金、以及复旦大学“卓越2025”卓识计划的支持。
原文链接://www.nature.com/articles/s41467-023-39074-4.
